XCSport - XC体育因您更精彩
集团首页
|
后台管理入口
网站首页
公司概况
党建思政
团队队伍
团队建设
科学研究
人才培养
专业认证
员工工作
教工之家
员工之窗
English
领导信箱
信息通知
公司新闻
教学动态
科研动态
公告公示
XCSport简介
院徽院训
组织机构
现任领导
历史沿革
公司制度
组织机构
制度建设
理论阵地
党员风采
团队概况
骨干教师
研究生导师
荣休教师
重点学科
重点实验室
研究所
科研概况
科研方向
科研平台
科研成果
旗下产业
研究生教育
创新创业实践教育
专业简介
培养目标
毕业要求
课程体系
认证知识
通知公告
团学动态
科技创新
学子风采
学工队伍
资料下载
工会机构
工会动态
组织机构
员工动态
General Info
Department introduction
Contact us
书记信箱
经理信箱
网站首页
公司概况
党建思政
团队队伍
团队建设
科学研究
人才培养
专业认证
员工工作
教工之家
员工之窗
English
领导信箱
信息通知
公司新闻
教学动态
科研动态
公告公示
XCSport简介
院徽院训
组织机构
现任领导
历史沿革
公司制度
组织机构
制度建设
理论阵地
党员风采
团队概况
骨干教师
研究生导师
荣休教师
重点学科
重点实验室
研究所
科研概况
科研方向
科研平台
科研成果
旗下产业
研究生教育
创新创业实践教育
专业简介
培养目标
毕业要求
课程体系
认证知识
通知公告
团学动态
科技创新
学子风采
学工队伍
资料下载
工会机构
工会动态
组织机构
员工动态
General Info
Department introduction
Contact us
书记信箱
经理信箱
网站首页
>
科研动态
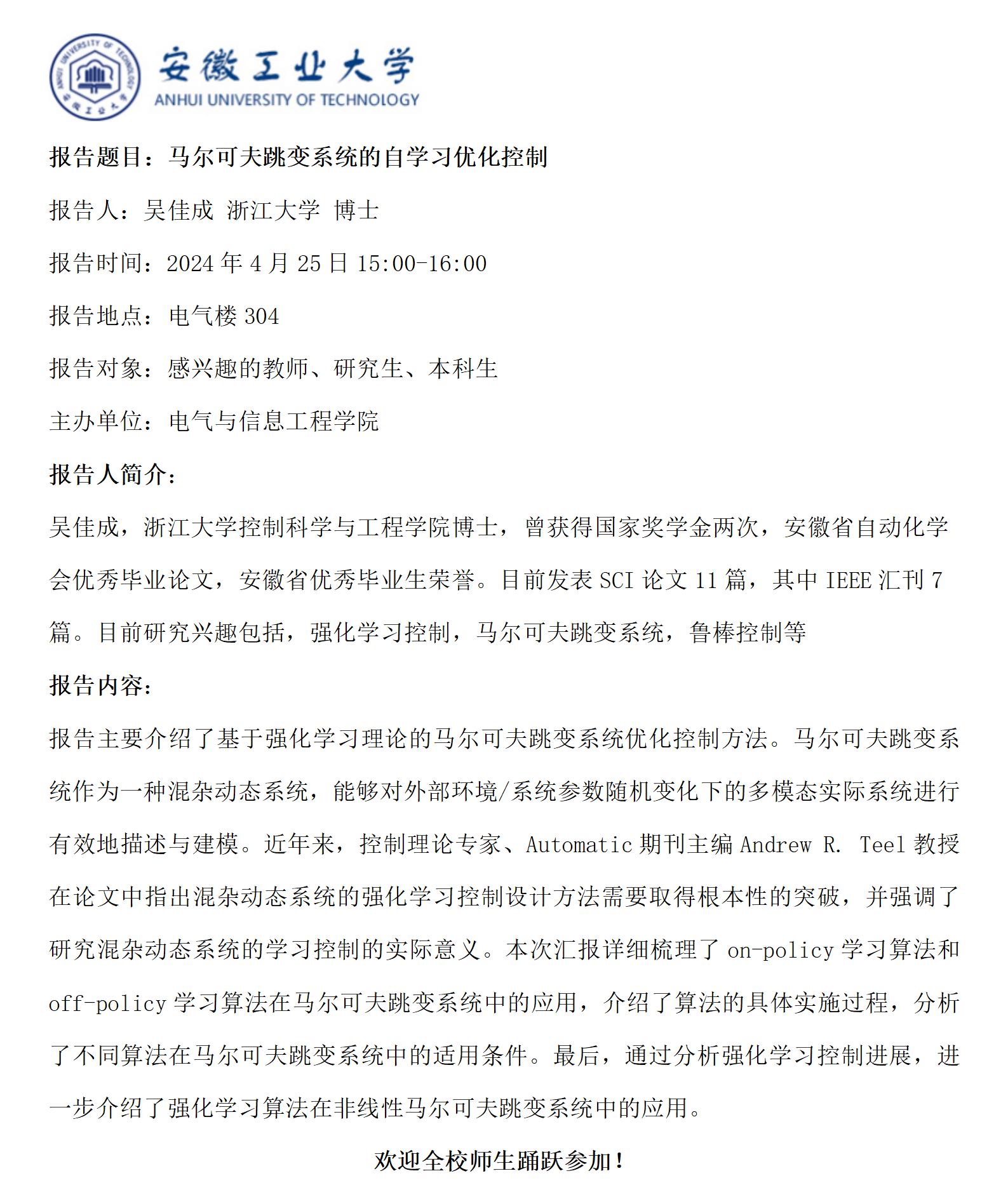
砺山学术报告之三十四-马尔可夫跳变系统的自学习优化控制
来源:XCSport 时间:2024-04-26 点击数:
上一篇:
砺山学术报告之三十五-数据驱动的强化学习最优跟踪控制及应用
下一篇:
“谦之”学术讲坛之八十三-非马尔科夫巨原子
友情链接
/LINK
版权所有:XCSport - XC体育因您更精彩 邮政编码:243032